- Colin (VK4UV) and Stephan (VK4CDS) on building low cost Transverters for 24/47 GHz with low-cost benefits ease of build. See us on the March 2026 Meeting.

10MHz OCXO
Maybe an outlay of $150 plus, depending on your spares box.

EVANESCENT MODE WAVEGUIDE FILTER dimensions to follow.

RASBERRY PIE P2040 using the fantastic software from G4EML
then a simple BAT-15-03W

BAT-15-0.3W

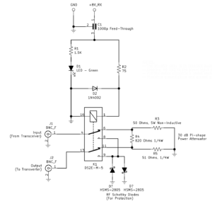
And a PTT change over relay arrangement will be required like this also above. Soldered to an SMA then fit the sma into an old foxtel LNB using that as a simple horn antenna
Now this system on 10Ghz might do 50Klm hilltop to hilltop using 600mm dishes but it is a cheap way


MAX2870
